Quand on souhaite traiter les troubles digestifs, il faut d'abord comprendre la cause de ses soucis. Les problèmes de digestion ont plusieurs causes dont les principales sont les suivantes.
- Un système digestif en mauvaise santé.
- Des carences ou excès alimentaires qui empêchent à notre corps de bien fonctionner et de bien se régénérer.
- Une musculature sous-développée qui empêche à notre corps de bien fonctionner. (ce n'est pas naturel de n'avoir aucun muscles!)
- L'âge élevé qui fait qu'on ne peut pas manger comme un jeune.
Pour mettre fin à ses problèmes, la clé va être d'améliorer son alimentation, d'assister son système digestif et de renforcer son système digestif (et son corps). Voici plein d'astuces qui vont vous aider ainsi que des erreurs à absoluments éviter.
Être patient et consistent
traiter les troubles digestifs prend du temps. Il n'y a pas de solution secrète ou de remède magique qui existe.
Pour vraiment traiter les troubles digestifs, commencez par suivre les astuces de cet article les plus adaptées à ce que vous pouvez faire. Puis tenez-y vous jusqu'à développer de bonnes habitudes.
Ensuite plus vous voulez un maximum de résultats, plus il va falloir suivre d'astuces. C'est la loi de l'investissement rentable. Plus on investit, plus on gagne.
Bien se nourrir avec une alimentation paléolithique
Adopter un régime paléo est un gros investissement, mais c'est cependant souvent plutôt efficace pour traiter les troubles digestifs. Cette astuce s’adresse à vous surtout si votre système digestif est en très mauvais état. Ou simplement si vous souhaitez les meilleurs résultats possibles.
Avec une nutrition paléo, on évite la plupart des aliments nocifs pour le système digestif (aliments industirels, aliments grillés, céréales et huiles végétales).
Adopter une nutrition paléo revient à manger principalement les aliments anciens que nous consommions à l'époque paléolithique et pour lesquels notre système digestif est optimisé. Il s'agit des fruits, des légumes, des œufs, des algues alimentaires, de la viande, du poisson, des fruits de mer, des huiles issus de fruits (huile d'olive, de noix de coco ou d'avocat par exemple), des herbes et des épices. Adopter une alimentation paléo est excellent pour renforcer le système digestif et pour traiter les troubles digestifs.
Bien mâcher ses aliments
Bien mâcher ses aliments aide à traiter les troubles digestifs.
Quand on prend le temps de bien mastiquer sa nourriture, on réduit la nourriture en petits morceaux plus simples à digérer. On l'enduit également de salives pour permettre le début de la digestion dès la mastication. En bonus, bien mastiquer ses aliments aide à manger lentement. C'est intéressant quand on a tendance à trop manger, très mauvais pour traiter les troubles digestifs.
Solliciter son méridien de l'estomac
Dans le corps on trouve plusieurs méridiens par lesquels circulent l'énergie. Dans chaque méridien, il y a plusieurs muscles, articulations et en général au moins un organe à plusieurs. En stimulant le point d'un méridien, on peut stimuler celui-ci dans son ensemble.
Afin de traiter les troubles digestifs, le méridien clé va être le méridien de l'estomac. En travaillant le méridien de l'estomac, on peut renforcer celui-ci. En stimulant ce méridien une à trois fois par jour, on peut alors naturellement traiter les troubles digestifs.

Pour le stimuler, trois options s'offrent à vous.
- Aller voir un acupuncteur professionnel (le plus efficace, mais le plus contraignant).
- Utiliser un stylo d'acupuncture (très pratique, mais au début il faut trouver les points, ce qui n'es tpas toujours simple).
- Stimuler les points des méridiens avec de petits massages circulaires. Ce n'est pas autant efficace, mais très pratique, surtout pour essayer.
Se masser le ventre avec une ceinture massante
traiter les troubles digestifs est un bon moyen d'aider à traiter les troubles digestifs. Il s'agit d'utiliser une ceinture vibrante que l'on peut mettre autour de la taille.
En bonus, sachez que les ceintures massantes peuvent également en général chauffer, ce qui procure en sensation très agréable.
J'utilise cette ceinture massante qui fonctionne très bien. Cette ceinture abdominale vibrante peut aussi bien être utilisé pour le ventre que pour le dos.
Se supplémenter en collagène
Le collagène aide à construire de nombreux tissus dont la peau et les articulations. Une carence alimentaire en collagène empêche de traiter les troubles digestifs.
Vous pouvez trouver du collagène dans les bouillons faits de carcasses d'animaux (poulet ou agneau par exemple) ainsi que dans la peau du poulet. Vous pouvez également acheter du collagène sous forme de complément.
Se masser le ventre
traiter les troubles digestifs est un bon moyen d'aider à traiter les troubles digestifs. Cela est gratuit et on peut le faire chez soi quand on le souhaite.
Vous pouvez vous masser le ventre quand vous souhaitez, avant ou après manger, quand vous vous réveillez ou necore avant d'aller vous coucher. Il n'y a pas de nombre magique et tant que ça vous fait du bien, vous pouvez vous faire des petits massages du ventre!
Tenter la nutrition chinoise
La diététique traditionnelle chinoise est une alimentation qui propose de manger en fonction de ses faiblesses et points forts (par exemple une personne ayant des intestins fatigués mais un estomac en forme aura des recommandations différentes d'une personne pour qui c'est le contraire.
La diététique chinoise est très efficace pour aider à traiter les troubles digestifs. Il faut juste prendre le temps d'acquérir la théorie de la médecine chinoise (vous pouvez bien sûr vous faire aider par un professionnel en diététique chinoise.
Bien choisir la taille de ses repas
Plus les repas sont petits, plus ils vont vite à être digéré. Ainsi il faut éviter les gros repas qui empêchent de traiter les troubles digestifs. Bien sûr nous sommes tous différents et un repas peut être facile à digérer pour une personne et difficile à digérer pour une autre. Il faut en conséquence être attentif et découvrir ses limites.
Pour vous donner un exemple, ma limite personnelle est d'arrêter de manger dès que j'ai besoin de boire pour continuer à manger. Cela marche très bien pour moi.
Ne jamais manger quand on a pas faim
Se forcer à manger empêche de traiter les troubles digestifs car ce n’est absolument pas naturel. Si nous n’avons pas faim, soit il faut du repos à notre système digestif. Soit il n'y a plus de place dans notre corps pour accueillir les nouvelles calories.
Dans ce cas trop manger rend impossible la digestion rapide et bonne. Il faut donc toujours attendre d’avoir faim avant de manger. Si vous avez peur de sauter des repas quand c'est nécessaire, vous pouvez simplement réduire la taille de vos repas de manière à avoir faim à chaque fois pour le repas qui suit.
Pensez également aux militaires qui font des entraînements intensifs sans manger. ils ne s'évanouissent pas et ils ne tombent pas malades et ne se retrouvent pas carencés. Heureusement car nous aurions des problèmes si ce serait le cas.
Vérifier l'équilibre de ses lignes myofasciales
Les lignes myofasciales sont des chaînes composées de muscles et d'articulations qui se contractent en même temps. Regardez cette vidéo qui montrent les différentes lignes myofasciales du corps.
La musculation en suivant les lignes myofaciales n'est pas une alternative à la musculation classique, mais plutôt un moyen de trouver des exercices complémentaires. Toutes les lignes myofasciales sont importantes et en avoir une seule sous-développée favorise les problèmes de santé (à cause des problèmes de circulation du sang qui en découle). Restaurer l'équilibre de ses lignes myofasciales aide à traiter les troubles digestifs..
Identifier et corriger ses déséquilibres alimentaires en s'observant
Pour traiter les troubles digestifs, la clé est souvent de corriger un ou plusieurs déséquilibres alimentaires. La solution est alors différente d'une personne à l'autre. Par exemple un excès d'acides (trop de produits animaliers ou de produits industriels) peut provoquer le même type de brûlure qu'un excès d'alcalins (contraire d'acide, qui peut arriver chez les végétaliens mangeant exculsivement des légumes).
Voici des repas à essayer qui pourraient corriger votre déséquilibre (ou bien l'ampirer).
- Des fruits acides pour vider les intestins qui acculement trop de nouriture. Si vous êtes sportif et que vous tenez à vos protéines, vous pouvez manger vos fruits en jus avec de la protéine de lait en poudre, ou encore avec des blancs d'oeufs.
- De la viande rouge avec des féculents de type légumes (pomme de terre, patate douce, châtaigne, manioc ou encore l'igname) et un peu de bons lipides (huile d'olive ou beurre fermier par exemple) quand vous vous sentez fragile.
- Un repas léger composé de protéines maigres (poisson, poulet, œufs ou fruits de mer) et de légumes faciles à digérer (ceux qui se mangent crus ou peu cuits) avec un peu d'herbe et des épices.
Ces 3 types de repas permettent de corriger la pluspart des déséquilibres de l'alimentation occidentale.
En ce qui concerne le choix des légumes, je vous conseille de choisir ceux que vous préférez. Le plus important est d'être content de ce qu'on mange.
Consommer un bon complément un multi-vitamines multi-minéraux
Les terres sont de plus en plus déminéralisées. Les fruits sont souvent cueillis avant maturité et ont alors peu de vitamines. Les aliments sont de plus en plus transformés par raffinage qui enlève les nutriments. En conséquence il est aujourd'hui difficile de recevoir toutes les vitamines et tous les minéraux dans de bonnes proportions. Or la moindre carence alimentaire empêche de traiter les troubles digestifs tout en détruisant la santé et en favorisant la maladie à long terme. En cas de problèmes digestifs, les carences sont amplifiées par une mauvaise assimilation et on entre dans un cercle vicieux!
Ainsi prendre un complément multi-vitamines multi-minéraux est une excellente idée pour empêcher à de nombreux soucis d'arriver ainsi que pour aider à traiter les troubles digestifs.
Essayer le jeûne par intermittence
Le jeûne intermittent consiste à manger sur des périodes de quatre à huit heures dans la journée, et de ne consommer aucun autre aliment, hormis de l’eau, sur le reste du temps soient des périodes de 16 à 20 heures. Par exemple vous pouvez manger uniquement les matins et à midi, ou encore seulement à midi et en début de soirée. Cela vous permet d’avoir des périodes suffisamment longues pour permettre à votre estomac de se régénérer. Souvent, le jeûne intermittent aide à traiter les troubles digestifs.
Notez que le jeûne intermittent peut donner de très bons résultats comme ne pas marcher du tout. Donc si vous essayez, allez-y progressivement en étant bien observateur et en vérifier que ça marche pour vous !
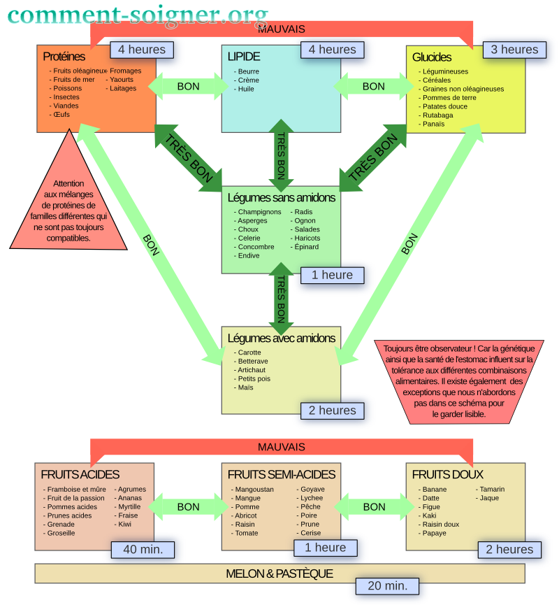
Faire attention aux mauvaises combinaisons alimentaires
Les aliments que nous mangeons ne se digèrent pas tous de manière identique.
- Plus ou moins vite.
Quand un aliment à digestion rapide est introduit dans un repas à digestion lente, il peut putréfier et rendre difficile la digestion.
- Dans un milieu plus ou moins acide.
Avec différentes sortes d'enzymes dont certaines peuvent se détruire entre elles quand on varie trop les aliments.
Plus vous consommez d’aliments qui se digèrent différemment…plus la digestion est rendue difficile. Alors la digestion dure longtemps et les aliments fermentent. Beaucoup de vitamines et de minéraux sont détruits au lieu d’être assimilés. Une mauvaise digestion se traduit également par des coups de fatigue, des gaz et de la prise de poids.
Voici les catégories d’aliments compatibles ou non. Plus vous manger et plus votre estomac est fragile, plus il est important de tenir compte des incompatibilités.

Notez que les bonnes combinaisons alimentaires sont surtout importantes pour les plus gros repas (pour les petits repas le corps peut s'adapter sans problèmes). Pour davantage d'explications, vous pouvez lire mon article sur les bonnes combinaisons alimentaires.
Vous pouvez également acheter cet ebook complet et génial sur les combinaisons alimentaires, avec en bonus de nombreuses recettes qui aident à appliquer facilement la théorie.
Pratiquer l'acupression et l'auto-acupuncture
L'énergie circule au sein de méridiens (pour simplifier il s'agit d'ensemble de muscles, articulations et organes). Stimuler le point d'un méridien (par massage ou bien stimulation électrique par exemple) le sollicite dans son ensemble. Ainsi, il est possible de traiter beaucoup de problèmes (ou au moins d'améliorer leur situation) en stimulant des points clés.
Cette pratique est géniale pour traiter les troubles digestifs. De manière générale, l'acupression et l'auto-acupuncture sont très efficaces pour traiter la plupart des pathologies liées à une mauvaise circulation du sang.
Pour pratiquer l'acupression et l'auto-acupunture, il faut cependant commencer par apprendre les positions des points d'acupression. Vous pouvez vous faire aider d'un acupuncteur professionnel, au début, à trouver les bons points d’acupuncture. Une fois que vous avez trouvez vos points d'acupuncture, vous pouvez pratiquer chez vous quand vous le souhaitez. Dans ce cas je vous recommande un stylo d'acupuncture électrique, c'est très pratique !

Croire en la solution miracle
Peu importe la stratégie que vous choisissez pour traiter les troubles digestifs, il n'est pas simple de se débarasser de ce problème. Peu arrivent à s'en débarrasser. Ce n'est pas à cause d'un secret difficile à trouver, mais parce qu'il faut s’investir sérieusement pour vraiment soigner l'estomac malade. D'où mes nombreux conseils.
En mon expérience, la plupart des échecs sont dus à des essais de solutions très simples pas assez efficaces suivie d'un abandon. C'est vrai pour toutes les choses difficiles de la vie.
Bref j'ai bien conscience que je propose d'en faire beaucoup. Mais c'est pour maximiser vos chances réussir à traiter les troubles digestifs. Ayez ça en tête si vous décidez de choisir le plus simple et que les résultats ne sont pas là!
Croire qu'on puisse se passer de muscles
Ce n'est pas naturel de ne pas être muscler. Quand on est trop peu muscler, le sang circule mal dans le corps.
Alors l'organisme dans son ensemble se voit touché négativement. On se retrouve avec une mauvaise régénération et on laisse place à la maladie.
Il faut des muscles pour traiter les troubles digestifs ! Pour se muscler, vous pouvez recourir à tout sport faisant travailler tous les muscles du corps. Un bon sport pratique est la musculation chez soi.
Croire qu'on peut se passer d'une bonne alimentation
Bien manger peut vite devenir contraignant et on se dit alors qu'on peut trouver autre chose pour traiter les troubles digestifs. Souvent on tombe dans le piège de croire que parce que on est jeune on peut manger ce qu'on souhaite sans conséquences négatives, eh bien on est immunisé à la mauvaise alimentation.
Or le système digestif c'est comme le bas du dos. Quand on est jeune on peut se rouler par terre à plusieurs reprises sans soucis. Ce n'est plus vrai arrivé un certaine âge. C'est pareil pour la nutrition. Quand on est jeune, en général, on assimile bien les vitamine et les minéraux et on évacue sans le moindre problème les cochonneries. Cela n'est jamais vrai indéfiniment!























